Back to Steam Cycle with Reheat
Up to Table of Contents
Ahead to Basic Engineering Thermodynamics

Combined Gas Turbine & Rankine Cycle

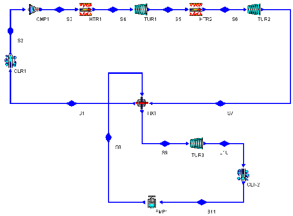
This example is based on Figure 15.11, page 185 of Basic Engineering Thermodynamics. The working fluid in the top loop is air and the working fluid in the lower loop is water.

Back to Steam Cycle with Reheat
Up to Table of Contents
Ahead to Basic Engineering Thermodynamics